| 收藏本站 |
首 页
  • 机构设置
    机构设置
  • 政策法规
    政策法规
  • 财务制度
    财务制度
  • 办事指南
    办事指南
  • 财务查询
    新版工薪查询系统
    个人公积金查询
    部门预算查询系统
    收入发放统计系统
    收费查询系统
  • 下载中心
    下载中心
  • 联系我们
    联系我们
  • 工作动态
  • 通知公告
 
通知公告
  • [11-16]·湖南科技职业学院收支管理办法
  • [11-16]·湖南科技职业学院预算管理办法
  • [11-16]·湖南科技职业学院项目库管理办法
  • [11-12]·关于学校差旅费管理办法有关问题的解答
  • [06-11]·湖南科技职业学院支出管理制度
  • [06-11]·湖南科技职业学院财务报账实施细则
您所在位置 > 首页 > 工作动态 > 通知公告
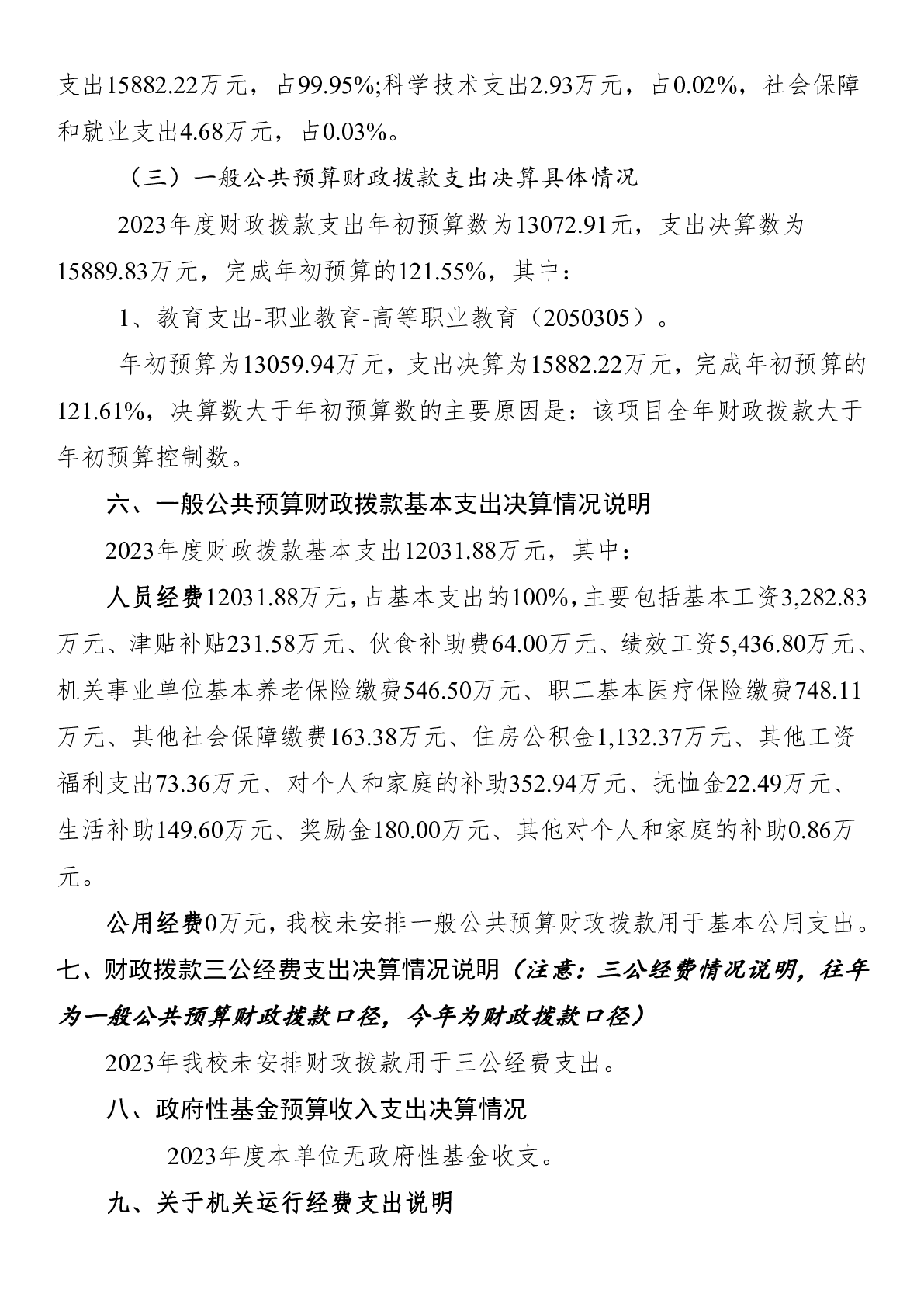
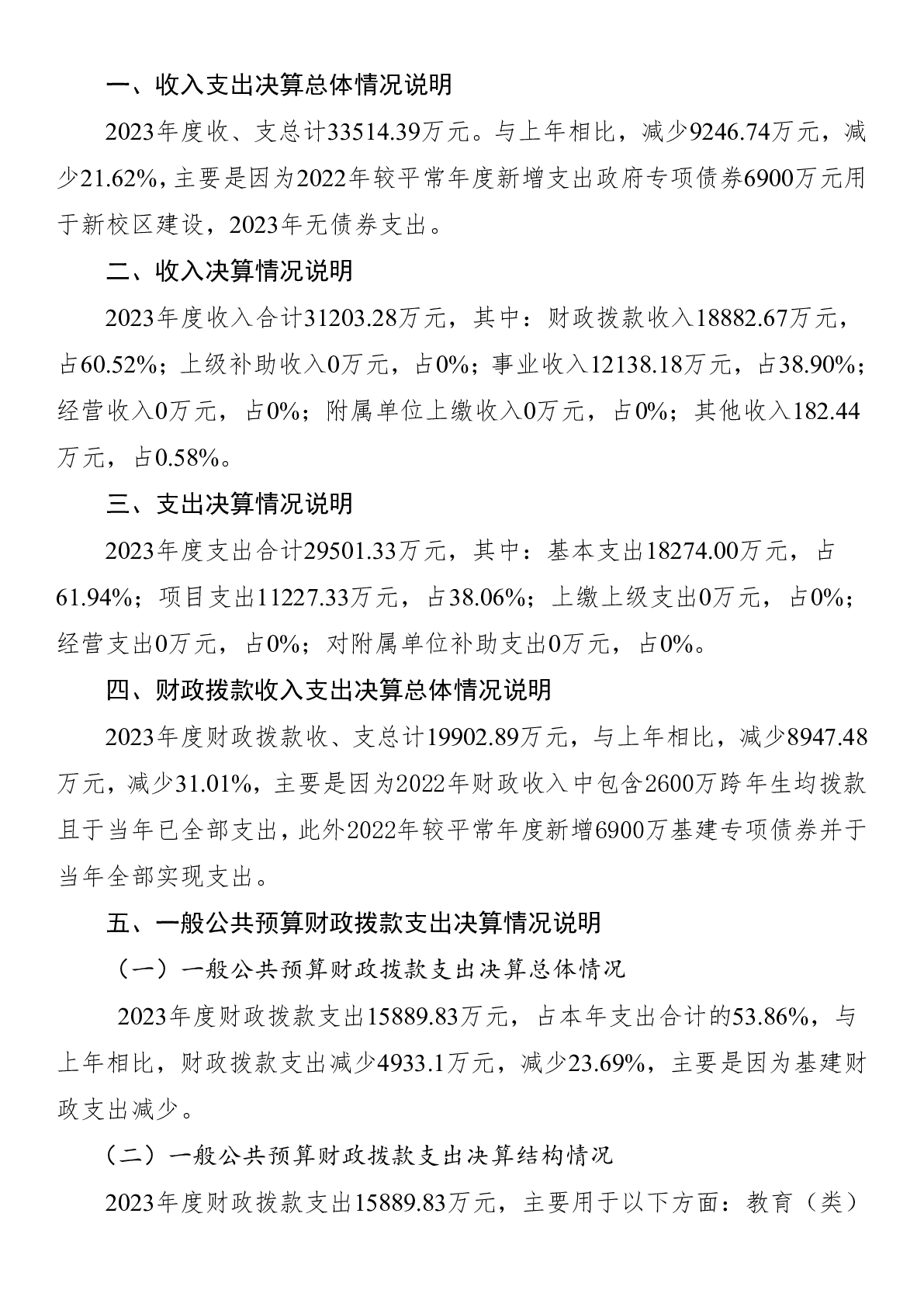
2023年度湖南科技职业学院部门决算
日期:2024-09-04 11:15:38  浏览量:153 操作>>

附件1:收入支出决算总表.pdf

附件2:收入决算表.pdf

附件3:支出决算表.pdf

附件6:一般公共预算财政拨款基本支出决算明细表.pdf

附件5:一般公共预算财政拨款支出决算表.pdf

附件4:财政拨款收入支出决算总表.pdf

附件7:政府性基金预算财政拨款收入支出决算表.pdf

附件8:国有资本经营预算财政拨款支出决算表.pdf

附件9:财政拨款“三公”经费支出决算表.pdf

附件10:2023年度湖南科技职业学院整体支出绩效自评报告.pdf


点击数:153【收藏本页】
  • 上一篇:没有了
  • 下一篇:2024年湖南科技职业学院预算公开
返回首页关闭页面
  • 湖南科技职业学院财务处版权所有 通讯地址:湖南省长沙市雨花区井湾路784号
  • Copyright@http://cwc.hnkjxy.net.cn all rights reserved 湘ICP备11003075号-1
  • Powered by 国微CMS学校版 Code © 2003-2026 PHP168SHARP